![]() |
v8 14.1.146 (node 25.0.0)
V8 is Google's open source JavaScript engine
|
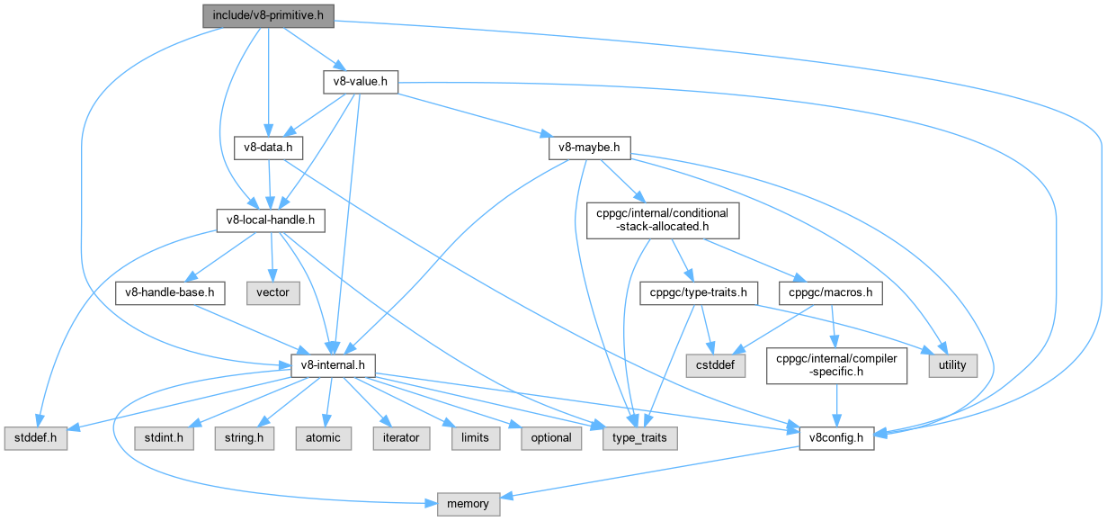
#include "v8-data.h"#include "v8-internal.h"#include "v8-local-handle.h"#include "v8-value.h"#include "v8config.h"

Go to the source code of this file.
Data Structures | |
| class | Primitive |
| class | Boolean |
| class | PrimitiveArray |
| class | Name |
| class | String |
| struct | String::WriteFlags |
| class | String::ExternalStringResourceBase |
| class | String::ExternalStringResourceBase::SharedMemoryUsageRecorder |
| class | String::ExternalStringResource |
| class | String::ExternalOneByteStringResource |
| class | String::Utf8Value |
| class | String::Value |
| class | String::ValueView |
| class | ExternalResourceVisitor |
| class | Symbol |
| class | Numeric |
| class | Number |
| class | Integer |
| class | Int32 |
| class | Uint32 |
| class | BigInt |
Namespaces | |
| namespace | v8 |
| namespace | v8::internal |
Enumerations | |
| enum class | NewStringType { kNormal , kInternalized } |
Functions | |
| V8_INLINE Local< Primitive > | Undefined (Isolate *isolate) |
| V8_INLINE Local< Primitive > | Null (Isolate *isolate) |
| V8_INLINE Local< Boolean > | True (Isolate *isolate) |
| V8_INLINE Local< Boolean > | False (Isolate *isolate) |