v8 13.6.233 (node 24.1.0)
V8 is Google's open source JavaScript engine
Loading...
Searching...
No Matches
v8-memory-span.h File Reference
#include <stddef.h>
#include <array>
#include <cstddef>
#include <iterator>
#include <type_traits>
#include "v8config.h"
Include dependency graph for v8-memory-span.h:
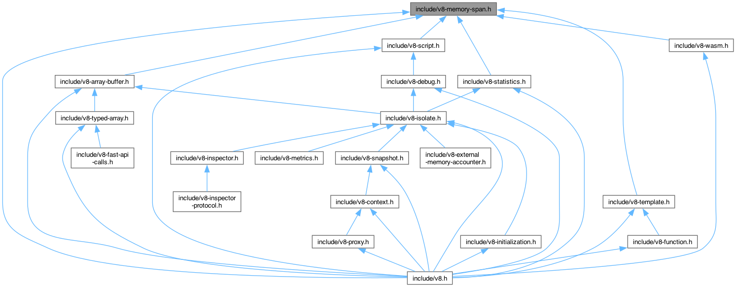
This graph shows which files directly or indirectly include this file:

Go to the source code of this file.

Data Structures

class  MemorySpan< T >
 
class  MemorySpan< T >::Iterator
 

Namespaces

namespace  v8
 
namespace  v8::detail
 

Macros

#define V8_HAVE_SPACESHIP_OPERATOR   0
 

Functions

template<class T, std::size_t N, std::size_t... I>
constexpr std::array< std::remove_cv_t< T >, N > to_array_lvalue_impl (T(&a)[N], std::index_sequence< I... >)
 
template<class T, std::size_t N, std::size_t... I>
constexpr std::array< std::remove_cv_t< T >, N > to_array_rvalue_impl (T(&&a)[N], std::index_sequence< I... >)
 
template<class T, std::size_t N>
constexpr std::array< std::remove_cv_t< T >, N > to_array (T(&a)[N])
 
template<class T, std::size_t N>
constexpr std::array< std::remove_cv_t< T >, N > to_array (T(&&a)[N])
 

Macro Definition Documentation

◆ V8_HAVE_SPACESHIP_OPERATOR

#define V8_HAVE_SPACESHIP_OPERATOR   0

Definition at line 26 of file v8-memory-span.h.